Abstract
As power demands in modern electronic devices continue to rise, especially in high performance processors and FPGAs, power management solutions must evolve to deliver higher current with flexibility in design. This article explores the approach of utilizing multichannel power management integrated circuits (PMICs) as a single-channel high current power source. By paralleling multiple regulated outputs, designers can take advantage of the total current capacity while maintaining tight voltage regulation and thermal balance. This technique not only simplifies the power architecture but also enhances design reuse, reduces board space, and improves thermal distribution in complex electronics devices like digital signal processors, processors, FPGAs, and microcontrollers.
Introduction
In modern electronics system design, power management integrated circuits (PMICs) are increasingly valued for the design flexibility they bring to complex power architectures. While traditional power solutions focus primarily on efficiency and voltage regulation, PMICs go a step further by integrating multiple power rails, sequencing logic, fault protection, and telemetry into a single, compact device. Multichannel PMICs are typically designed to manage multiple power outputs, with each channel providing a regulated voltage to a distinct part of the system. These devices can also be configured in multiphase mode by combining several channels to supply a single high current rail, effectively serving as a replacement for a single-channel high current regulator. This method involves paralleling the channels to ensure they share the load equally, preventing any single channel from being overloaded. This flexibility is particularly useful in applications requiring high current delivery while maintaining efficiency and reliability where these PMICs are commonly used in complex devices like digital signal processors, processors, FPGAs, and microcontrollers, where multiple subsystems require distinct power levels.
To address these high current requirements in different applications, the LT7200S comes in a low profile 5 mm × 6 mm, 48-lead LQFN package, and the ADP5055 and ADP5056 come in a 5.00 mm × 5.50 mm LGA package, where all have the paralleling capability to achieve high currents.
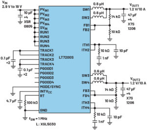
Typical Application
As data speeds increase and workloads grow, FPGAs and SoCs continue evolving to meet rising speed and volume demands. Power supplies must also evolve, delivering higher current, while providing greater power density. Still, simplicity and reliability remain just as important. For systems requiring over 15 A, multiple LT7200S regulators can be paralleled and run out of phase to ensure efficient and stable power delivery. Figures 1 and 2 show the typical application schematic of the LT7200S, which supports dual-and quad-phase operation, with paralleling to deliver higher output current to the load. This device features a quad-phase architecture that enables efficient paralleling of its four internal synchronous buck regulator channels. Each channel is capable of sourcing or sinking ±5 A. When four phases are paralleled, they can collectively deliver up to ±20 A to a common output. This is achieved through precise current-mode control, which ensures accurate current sharing across all channels, promoting thermal balance and system reliability.


The device supports phase interleaving via the PHMODE pin, allowing each channel to operate out of phase with the others, significantly reducing input and output ripple. Additionally, the MODE/SYNC pin facilitates synchronization with an external clock, enabling coordinated switching and minimizing noise in sensitive applications.
The operating frequency is programmable from 400 kHz to 3 MHz with an external resistor or externally synchronized for switching noise sensitive applications. The unique phase lockable, controlled on-time, constant frequency, current-mode architecture is ideal for high frequency, high step-down applications while demanding fast transient responses.
The LT7200S comes with Silent Switcher 2 technology engineered with innovative design and packaging techniques to offer high efficiency while reducing electromagnetic interference (EMI). This unique approach makes these regulators less susceptible to PCB layout variations, resulting in simplified designs and enhanced performance.
Performance Plots of the LT7200S
Figure 3 shows the efficiency of the 4-phase LT7200S solution. The 4-phase configuration is similar to that in Figure 1, with 12 V to 1.2 V at a switching frequency of 1 MHz. It can deliver up to 20 A of continuous load current. The PHMODE pin is tied to GND, resulting in a 90° phase shift for each channel. This interleaved operation reduces input current ripple, distributes thermal load evenly across the board, lowers the requirements for input and output capacitors, minimizes EMI, and improves overall system stability. To ensure better current sharing during steady state and startup, the ITH, FB, and TRACK/SS pins are tied together.
This device achieves a peak efficiency of 88% at 12 V input and maintains 86% efficiency at a full load current of 20 A. Figure 4 shows the thermal image of the LT7200S operating at 12 V to 1.2 V/20 A, which shows good current sharing during 4-phase operation.


Similarly, the ADP5055 and ADP5056 combine three high performance buck regulators in a 43-terminal LGA package that meets the demanding performance and board space requirements.
These devices enable direct connection to high input voltages up to 18 V with no preregulators. All channels integrate both high-side and low-side power MOSFETs to achieve an efficiency-optimized solution. Channel 1 and Channel 2 deliver a programmable output current of 3.5 A or 7 A or provide a single output with up to 14 A of current in parallel operation. Channel 3 delivers a programmable output current of 1.5 A or 3 A.
The ADP5055 integrates a high precision, 8-bit digital-to-analog converter (DAC) to enable the output voltage dynamic voltage scaling (DVS) via the PMBus-compatible, 2-wire interface. The PMBus interface provides other flexible configurations, such as startup and shutdown sequence control, individual forced pulse width modulation (FPWM) or power saving mode (PSM) selection, an output discharge switch, and a power-good signal. These are rated at –40°C to +150°C junction temperature.
Conclusion
High current PMICs like the ADP5056, ADP5055, and LT7200S are more suitable in applications requiring efficient, flexible, and reliable power management. They offer high performance, flexibility, and integration, making them ideal for complex systems such as telecommunications, data centers, and industrial automation. The paralleling feature allows multiple devices to work together, increasing current capacity and enhancing reliability, which is crucial for customers needing scalable and robust power solutions.



